Services
NORDUnet provides a wide range of services for the Nordic research and education community, both core network services, above-the-net services, and logistics-related services, both highly technical and non-technical in nature
NORDUnet provides a wide range of services for the Nordic research and education community, both core network services, above-the-net services, and logistics-related services, both highly technical and non-technical in nature
NORDUnet operate a global network that interconnects the research and education networks in the Nordic countries, and connect these network to the rest of the world. NORDUnet operate on behalf of the five Nordic NRENs.
Science has always been international in scope. Research and education is increasingly a global effort, unfolding in partnerships with global stakeholders in global projects, using scientific instruments or teaching resources unrestricted by borders.
NORDUnet Events range from workshops, bigger community gatherings to once every two years NORDUnet Conference. Apart from sharing knowledge people from the Nordic Research and Education community have the opportunity to meet and catch up. The number of participants keeps rising – underlining the importance of meeting in real life.
More than 400 research & education institutions in the Nordics, with over 1.2 million users, are connected via the Nordic NREN networks, enabling scientists, educators, and students to work and share knowledge globally.
More than 400 research & education institutions in the Nordics, with over 1.2 million users, are connected via the Nordic NREN networks, enabling scientists, educators, and students to work and share knowledge globally.
Read more>>
Below you can find the NORDUnet master service agreement with general terms and condition for all NORDUnet services, plus addenda covering service levels, privacy, and support. A PDF os attached to each item with the full text of the terms and conditions.
Attachment: NORDUnet Master Service Agreement.pdf
NORDUnet’s Master Service Agreement outlines all general terms and conditions including fault reporting, service levels and availability commitments.
Attachment: Generic Service Support.pdf
Scope
NORDUnet Network Services as listed below:
NORDUnet operated Services as listed below:
Service Availability
NORDUnet will endeavour to meet the Service availability at the following levels:
Single Route or non-redundant Services 99.50%
Protected Route or redundant Services 99.99%
Definition and Measurement:
Service Availability is a measure of the relative amount of time during which a Service is available for Customer use during a calendar month. „Service Unavailability“ for a Service is defined as the periods for which a Service is experienced as unusable, and is measured from the time:
Service interruptions not counted as Service Unavailability:
Planned Maintenance:
Service Status and availability reports
Service Status Overview – http://stats.nordu.net/service_status/overview.html
Service Status Summary – http://stats.nordu.net/service_status/summary.html
Service and availability Reports – http://stats.nordu.net/reports/index.html
Scope
NORDUnet, operated Services as listed below:
Service Provider
NORDUnet A/S
Kastruplundgade 22,1
DK-2770 Kastrup
Denmark
Contact Information
Name | Title | Telephone | |
NOC | Operations | +46 8 20 78 60 | |
Jonny Lundin | Operations Manager | +46 76 007 0240 | |
Jørgen Qvist | Chief Operating and Service Development Officer | +45 31 62 14 00 | |
Valter Nordh | Chief Executive Officer | +45 31 19 14 00 |
Gathering and Use of Personal Data
Gathered information is used to enable the use of the Service environment and user authorization. Log file information is used to monitor server and network capacity as well as to solve technical and abuse issues.
Following information is retrieved from user’s home organisation at login: name, email address, home organisation, and role at home organization (affiliation). Additionally, users may provide more detailed information for the service via their own profile space.
Personal data is retained in the system until user is de-provisioned by home organisation.
Data protection and Security
The required network traffic of the service is SSL-protected. The internal system register is protected by personal user accounts and authorization of the administrators.
Transfer of Personal Data
Personal information is not transferred to third parties.
Checking Validity and Rectification of Personal Data
User may inquire the contact persons of the service to check her/his personal information stored in the system. Information provided by the home organisation should be validated and corrected via the home organisation. Regarding specific requires you can turn to the contact persons mentioned above.
Attachment: Generic Service Support.pdf
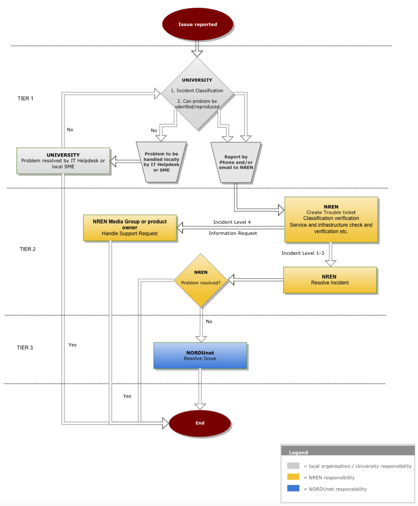
The objective of this procedure is to describe the actions and work-flows involved in Services Support and Incidents for the below NORDUnet operated services
The target audience of this document include University IT helpdesks / SME’s, NREN NOC, NREN Media Group, and the NORDUnet Media Team and any other party involved in Services Support.
The below is valid for all Services supplied by NORDUnet to all Nordic NREN’s.
For the service delivery and support to scale there must be a layered support structure in place.
Each level in the support structure has its own roles and responsibilities as described below.
All incidents can be reported 24/7 to NORDUnet, and will be handled according to the Incident Classification.
Tier 1 individually specify their requirements for how incidents are to be reported. Incidents escalated to NORDUnet Media/Tier 3 must contain the information included in the description under “5 Incident registration and verification”.
Incident Classification and actions | Definition/Description | Responsible |
|---|---|---|
| Critical/P1 Should be reported by phone / email as soon as possible to NREN/Tier2 | Incidents that cause loss of service or continuous instability of mission critical functionality and have no workaround. | Tier 1 to classify |
| Major/P2 Should be reported by email – will be attended to during business hours | Incidents that are impairing, but not causing loss of service or loss of mission critical functionality. Intermittent issues that affect mission critical functionality. | |
| Minor/P3 Should be reported by email – will be attended to during business hours | Issues that are not impairing / interrupting the service or any mission critical functionality. Single users or groups could be affected. | |
| Informational/P4 Should be sent by email – will be read during business hours, no Trouble Ticket will be raised | Information requests. Standard questions on configuration or functionality Cosmetic defects, and feature requests |
Business hours shall mean 9-17 Monday to Friday excl. public holidays or as defined by the NREN
| Local organization IT helpdesk or similar/Tier 1 | Description |
| Information registration |
|
| Verification |
|
| Support Tier | Description |
|---|---|
| Tier 1 |
|
Tier 2 NREN NOC or similar. |
|
Tier 3 NORDUnet. |
|

END OF DOCUMENT
General description of NORDUnet Identity Provider
The service includes authentication of employees and other staff at NORDUnet, as well as attribute transfer regarding the authenticated user. NORDUnet is a member of SWAMID, the Swedish identity federation for research and higher education. The identity publisher is set up in accordance with policy and other rules and guidelines established by SWAMID.
Policy for personal integrity
NORDUnet’s identity publisher performs authentication on behalf of users active at NORDUnet. The users are responsible for which services they need to connect to in order to carry out their work at NORDUnet. Regardless of the service in question, the purpose of the service and the relationship the service has with NORDUnet, a standard set of personal data (a unique identifier, name, e-mail address and that you are active at NORDUnet) is delivered to the service. This procedure follows the intentions of the Swedish and Danish personal data protection legislations.
The service and limitations of service
NORDUnet guarantees an availability of the service that is in line with NORDUnet’s requirements and expectations. NORDUnet’s identity issuer transmits a defined set of attributes according to the privacy policy above.
Service desk
For questions and error reports regarding NORDUnet and its SAML2 WebSSO service, please refer to the e-mail address sei@nordu.net.
| Cookie | Duration | Description |
|---|---|---|
| cookielawinfo-checkbox-analytics | 11 months | This cookie is set by GDPR Cookie Consent plugin. The cookie is used to store the user consent for the cookies in the category "Analytics". |
| cookielawinfo-checkbox-functional | 11 months | The cookie is set by GDPR cookie consent to record the user consent for the cookies in the category "Functional". |
| cookielawinfo-checkbox-necessary | 11 months | This cookie is set by GDPR Cookie Consent plugin. The cookies is used to store the user consent for the cookies in the category "Necessary". |
| cookielawinfo-checkbox-others | 11 months | This cookie is set by GDPR Cookie Consent plugin. The cookie is used to store the user consent for the cookies in the category "Other. |
| cookielawinfo-checkbox-performance | 11 months | This cookie is set by GDPR Cookie Consent plugin. The cookie is used to store the user consent for the cookies in the category "Performance". |
| viewed_cookie_policy | 12 months | The cookie is set by the GDPR Cookie Consent plugin and is used to store whether or not user has consented to the use of cookies. It does not store any personal data. |